昨日,来自从市外经委的消息显示,我市去年18个服务外包示范区挂牌以来,全市服务外包产业以三位数的增幅快速奔跑,预计到2015年,全市服务外包产值将达到1500亿元。记者在采访中了解到,对于这块诱人的“蛋糕”,在相关部门加大布局力度的同时,18个规模初具的示范区已摩拳擦掌,欲争食更多份额。

现状:服务外包增长迅猛
“虽然起步晚,但依托较低的成本要素、多层次的人才结构和较好的工业基础,重庆已成为服务外包产业发展的洼地。”市外经贸委服务贸易处处长冯蒙表示,尤其18个示范区运行以来,更释放出强大的集聚效应。2008年,全市离岸服务外包业务的企业只有30多家,从业人数在千人左右,离岸服务外包执行金额不足100万美元;2009年,重庆被国务院确定为服务外包示范城市后,开始着力发展服务外包产业,当年全市服务外包离岸执行额增加至1亿美元;去年18个示范区挂牌之后,全市服务外包离岸执行额迅速攀升到4亿美元;今年以来,继续呈大幅增长态势,1~10月份,共计完成7.1亿美元离岸执行额,同比增长208%,环比增长22.4%。
“数量增大的同时,质量也得到提升优化。”冯蒙说,在服务外包中有三个阶段,从低到高,分别是以呼叫中心、人才培养为代表的业务流程外包(BPO),以云计算等IT领域为代表的信息技术外包(ITO)和以生物医药研发、技术研发与测试等高端领域为代表的知识流程外包(KPO),我市目前这三个比例分别为32%、41%和27%,这也说明重庆服务外包业务正从产业链的中低端,逐渐向高端领域拓展。
前景:2015年“蛋糕”达1500亿元
驶入“快车道”的重庆服务外包产业,未来前景也一路看好。按照规划,预计到2015年,全市外包产业总产值将力争达到1500亿元,其中离岸服务外包执行额50亿美元。
冯蒙表示,为实现这个目标,我市将发挥18个示范区的聚集效应,重点打造园区外包基地和龙头企业。具体而言,重点打造3个超10亿美元的外包基地、20家具有千人规模的外包企业、20家离岸服务外包执行额上亿美元的企业和200家上千万美元的企业,同时还将对示范区内的企业在出口、认证、人才等方面提供资金补助。
“这对于我们来说是一块诱人的蛋糕。”昨日,重庆先特别服务外包产业有限公司相关负责人告诉商报记者,公司主要为国际快餐连锁、电子商务、物流等世界500强企业客户,提供售后咨询、问卷回访调查、市场拓展营销等各类语音服务。
她算了一笔账:以服务外包中最常见的呼叫中心为例,目前公司有1600个坐席,年销售额超过5000万,按照目前的规划发展,预计在2015年,基地从业人员将达到3万人,年产值将达到15亿元。
布局:差异化定位防重复建设
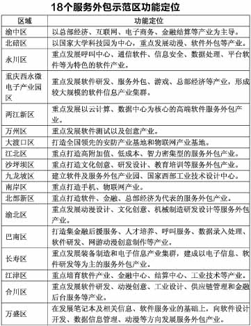
记者了解到,为避免重复建设和盲目投资,市级相关部门根据每个示范区的区位条件、产业基础、特色资源等比较优势,实现差别化定位,互补性发展,避免区域内同质化恶性竞争,实现分工协作。例如服务外包相对成熟的渝中区将以总部经济、金融结算等产业为主导;西永微电子园则将致力于电子商务、游戏软件等;两江新区将依托国家级第三新区的独特优势,重点发展云计算、数据中心为核心的高端软件服务外包产业。(详见右图)
人才:启动“十百千万工程”
记者还了解到,按照2015年,全市服务外包产业达到1500亿元的规模,未来将产生至少20万人的用人需求。
“按照目前的发展速度,显然数量还远远不够。”重庆理工大学计算机科学与工程学院副院长李梁长期对毕业生就业进行研究。他告诉商报记者,目前重庆每年软件相关专业的应届毕业生不超过1万人,但近年来,高速发展的软件行业,使得软件人才需求井喷,导致缺口进一步扩大。
“粗略估计,仅IT人才的缺口就达9万人。”重庆市信息产业局副局长罗德说,目前,我市在软件和信息服务产业的从业人员大约3万人左右,而根据一般的国际计算标准,我市270亿元的外包产值,人才缺口达到9万。
据了解,在本月内,市外经委正式启动“十百千万工程”,其中将吸引上百万大学生从事服务外包行业,如采取高校、职校、企业和社会培训机构联合办学的方式,探索“订单式教育”模式,提高大学生从事服务外包的岗位技能。