我国电子政务系统建设已经开展多年,在“十一五”期间达到了一个小高峰。以 “两网一站四库十二金”项目为重点的国家电子政务工程陆续建成和投入使用,在节约行政成本、提高行政效率,及时发布政府信息等方面发挥了重大作用。随着越来越多电子政务工程完成或即将完成建设,系统的运行维护工作必须提上日程,然而现实是我国尚未出台关于电子政务工程运行维护的标准或管理规范。
从建设过程来看,我国的国家电子政务工程建设大多采取的是外包的方式采购市场上专业的技术服务产品。政府部门的IT管理部门往往作为工程的管理者,对工程总体质量、进度、投资负责,以及协调用户部门和外包供应商的工作。此外,根据《国家电子政务工程项目管理暂行办法》(发展改革委令第55号)关于电子政务工程实行工程监理制的要求,国家电子政务工程往往还引入监理,协助IT管理部门开展工程管理工作。
在工程通过竣工验收并投入使用后,信息系统进入运维期。IT管理部门的角色也发生转变,从工程建设的管理者变为系统运行的管理者。由于人才、资源和资金等方面的限制,政府IT管理部门暂时还不能独立承担起大型电子政务系统的运行维护工作,在运行维护阶段往往仍需要外部的技术力量协助完成运维工作,由此形成政府主导、技术支持、企业运转的“资源互补型”的市场运作模式。然而随着应用的深入,运行维护管理部门面临着信息化建设和所形成的信息资产不断扩大的局面,运维费用和管理成本也将随着系统规模的扩大而增长,如果不重视运维服务的标准和规范,运行维护管理部门可能很难了解运维服务的效果,很难发现运维管理现状与运维需求之间的差距和不足。
由此可见,电子政务工程运行维护工作迫切要求实现运行维护工作的系统化、标准化、流程化、可量化,而其中的重点就在于“可量化”,业务范围、服务标准的确定依赖于此,运维服务外包合同的确定依赖于此,对运维外包供应商的管理和监督也是依赖于此。
二、基于ITIL的运维服务可量化管理
自上世纪90年代末ITIL(信息技术基础架构库)概念被引入中国,到现在ITIL已经逐渐成为IT运维管理的普遍实行的标准和最佳实践指南。它强调流程化的管理方法,通过为每项管理工作建立工作流程,来满足用户的服务需求。基于IT系统管理部门和用户自身能力和需求所定义的服务水平,通过参考ITIL,规划和制定出满足这种服务水平的IT基础框架和服务管理,从而确保为IT系统建设管理部门的业务运作提供更好的支持。
(一)ITIL框架介绍
ITIL的核心模块是“服务管理”,这是一套协同流程,通过服务级别协议(SLA)来保证IT服务的质量,融合了系统管理、网络管理、系统开发管理等管理活动和变更管理、资产管理、问题管理等许多流程的理论和最佳实践。
“服务管理”又分为服务支持管理和服务提供管理。服务支持管理是基础性的管理流程,它涵盖了功能和操作过程,其要素与日常运行有关,包括了与IT管理相关的一项管理职能(服务台)及5个运营级流程,即事故管理、问题管理、配置管理、变更管理和发布管理;而服务提供管理则属于提高性的管理流程,它涵盖了一系列策略过程,包括了与IT管理相关的5个战术级流程,即服务级别管理、IT服务财务管理、能力管理、IT服务持续性管理和可用性管理。
图 1 ITIL“服务管理”框架
(二)ITIL框架在运维服务可量化管理中的运用
ITIL告诉我们“做什么”,但没告诉我们应该“如何做”。在国家电子政务工程运维服务管理的实际操作中,首先需要结合实际情况,即管理部门的管理水平和用户部门的实际需求,建立起符合实际情况的SLAs、财务基准、可用性管理基准等可量化的基线;再通过不断地细化管理流程,建立起各项运维行为准则;在上述基础上,通过量化考核实现对运维服务的可量化管理。
ITIL框架与运维服务管理实践的结合,可以通过下表进行说明:
表 1 基于 ITIL“服务管理”建立运维服务管理体系


表1是笔者基于ITIL框架服务管理体系,结合多年电子政务工程运维服务管理的经验,建立并完善运维服务日常管理工作的各项内容和产生的成果物。
通过实施上表中运维服务的各项日常管理工作,可以为运维服务的可量化管理提供管理的依据并实施步骤,但是要实现真正的可量化管理,还需要量化的考核并通过考核影响运维成本核算、运维费用支付、运维商的引入和退出。
(三)运维服务的量化考核
量化考核是对运维服务管理结果的检验。ITIL服务管理体系为运维服务的量化考核提供的理论支撑和操作依据。
对电子政务工程可量化运维管理的考核可分为针对运维服务商的短周期考核以及针对IT管理部门的长周期考核。前者的考核内容是日常运维服务,目的是通过日常考核不断改进运维服务的质量,使运维服务商的活动符合各项运维标准和规范,满足用户的需求,也可以说是对服务支持管理的考核;后者是在较长的一段时间内,检查运维任务是否满足实际需求,运维服务资源和配置是否合理,财务预算是否能支撑运维工作,运维服务是否具有可持续性和可用性等,也就是对运维提供管理执行的总结,以便为下一阶段的运维工作规划提供依据。
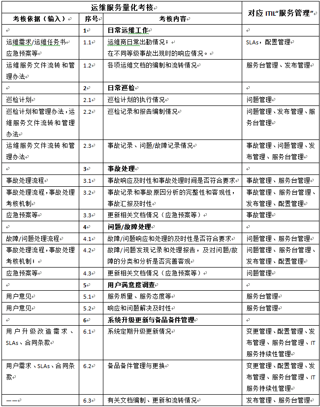
运维服务的短周期考核可体现为对运维服务商的定期考核。依据合同规定的乙方职责、运维需求或运维任务书以及有关运维管理规范等文件,建立针对运维服务商的定期量化考核体系。表2介绍了运维服务量化考核的一般内容,在实际操作时可结合实际情况不断补充和细化,并结合IT部门的管理要求,对各项考核内容设置分值,采取定期考核打分的方式来评价运维商当期的服务情况。在运维合同有效期内对运维商服务情况的定期考核,可作为运维合同验收评审的依据之一,并为运维合同支付、运维商准入/退出的执行提供支持。
表 2 运维服务的短周期考核

运维服务的长周期考核可体现为在一个较长的运维周期内,针对IT管理部门管理和服务能力的评估,为下一运维周期的用户需求和管理需求的提出、服务等级的设置、IT资产和配置的管理、运维预算的编制、运维商的选择和运维合同签订等提供支持。
表 3针对IT管理部门的长周期考核





