首页>> 服务外包,最佳呼叫中心>>新闻详情

“CPI”呼叫中心市场之中国的出路

2009-10-20 23:49  《4PS呼叫中心国际标准研究中心》  咨询电话:17317241681(微信同号)  


进入8月份,各国2009年上半年的CPI指数相继发布,作为反映一个国家整体经济运行状况的核心指标之一,特别是在全球金融危机尚未见底的大环境下,更是受到关注与热议。而目前亚太区最为活跃的呼叫中心外包承接地国家——中国(China)、菲律宾(Philippines)、印度(India)恰好形成了“CPI”的缩写,笔者希望假借“CPI”之热来抛砖引玉,共同探寻一条适合中国呼叫中心市场发展的道路。因为中国呼叫中心市场正面临着前有传统强国印度要追赶,后被新兴国家菲律宾追赶的现实。

首先简单谈一下“CPI”三国呼叫中心外包市场的起因及市场分布情况。2000年前后,电信、金融等行业自建的呼叫中心应用已经较为广泛,同时受全球外包趋势的影响,中国国内呼叫中心外包市场需求开始显现,催生出了中国本土的外包呼叫中心。一直到今天,国内市场也依然是中国呼叫中心市场的主体,约占80%,离岸市场以日本、韩国为主,中国在日本、韩国的离岸外包市场占据着绝对的统治地位。据统计,截止到2008年,中国呼叫中心坐席数量近40万,涉及了几千家企业,除分布在北京、上海、广州等经济发达城市外,越来越多的呼叫中心建立在西安、成都、天津等二线城市。

与中国呼叫中心市场的内向型经济相反,印度则是外向型经济,80%的客户来自海外,主要是欧美地区。印度大约有2000 多家呼叫中心和40 万以上的坐席,主要分布在新德里、孟买和班加罗尔等印度最大的三个城市。缘起于千年虫的印度服务外包产业自诞生之时起就打上了服务欧美市场的外向型经济烙印。与印度类似,菲律宾的呼叫中心市场也是外向型经济,离岸市场约占90%,其中美国约占60-70%。这是由于菲律宾的呼叫中心很多都是跨国公司建立的,这种情况自2000年开始到现在一直延续。目前,菲律宾拥有16万坐席,不到300个企业,主要集中在马尼拉、苏比克等经济发达的城市及经济特区。

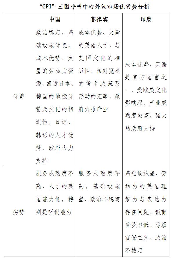
其次,用一个表格对“CPI”三国呼叫中心的外包市场做一个简单的优劣势比较。不难看出,成本优势和政府支持是“CPI”三国共同的特点,问题则集中在人才上。

“CPI”三国呼叫中心外包市场优劣势分析

中国 菲律宾 印度

优势 政治稳定、基础设施优良、成本优势、大量的劳动力资源,靠近日本、韩国的地缘优势及文化的相近性,日语、韩语的人才优势,政府大力支持 成本优势、大量的英语人才、与美国文化的相近性、相对宽松的货币政策及浮动的汇率,政府力推产业 成本优势、英语是官方语言之一,受欧美文化影响深,产业成熟度较高,强大的政府支持

劣势 服务成熟度不高、人才的英语能力低,特别是听说能力 服务成熟度不高,基础设施差、政治不稳定 基础设施差、劳动力的英语理解力与表达力存在问题、教育普及率低、等级官僚主义、政治不稳定

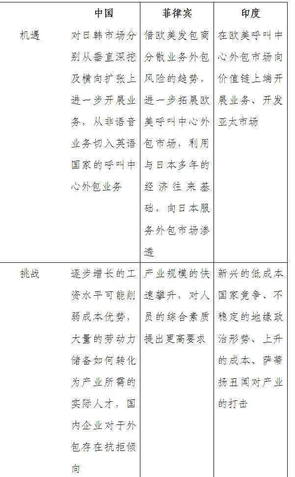
最后,再来看一下“CPI”三国呼叫中心市场所面临的机遇与挑战。

中国 菲律宾 印度

机遇 对日韩市场分别从垂直深挖及横向扩张上进一步开展业务,从非语音业务切入英语国家的呼叫中心外包业务  借欧美发包商分散业务外包风险的趋势,进一步拓展欧美呼叫中心外包市场,利用与日本多年的经济往来基础,向日本服务外包市场渗透 在欧美呼叫中心外包市场向价值链上端开展业务、开发亚太市场

挑战 逐步增长的工资水平可能削弱成本优势,大量的劳动力储备如何转化为产业所需的实际人才,国内企业对于外包存在抗拒倾向 产业规模的快速攀升,对人员的综合素质提出更高要求 新兴的低成本国家竞争、不稳定的地缘政治形势、上升的成本、萨蒂扬丑闻对产业的打击

对中国的呼叫中心产业来说,要想在印度与菲律宾的竞争中保持主动,在借鉴印度与菲律宾的一些产业发展经验的同时,也要从自身出发采取必要的解决措施。

1.创造更有针对性的政策环境

从政府扶持角度,中国政府非常重视服务外包产业发展,近几年更相继出台了“千百十工程”、“国务院9号文”等极具影响力的产业政策,从财政、税收、人才培训、电信等方面给予大力支持,鼓励发展服务外包业,但总体来说,这些政策对ITO产业及ITO企业更为实用,对BPO产业,特别是呼叫中心产业有一定的局限性。此外,目前在中国,呼叫中心尚未全面对外开放,其归属于电信增值业务,根据相关规定,外资持股上限为50%,而印度与计算机及服务相关的外资股权最高为74%。这很大程度上限制了外资在中国呼叫中心领域的资本运作,造成一部分外资在运营呼叫中心时,或打“擦边球”或进行非法经营,这对产业的未来发展极为不利。

2. 加强信息安全与知识产权保护。

这主要涉及的是相关法律法规的制定与执行,并使之与国际接轨。之所以将其单提出来,就是因为这一环不仅仅是中国呼叫中心外包业,也是中国整个服务外包业的软肋。而信息安全与知识产权保护恰恰是国际买家最为关注的要素之一。印度2000年就出台了信息安全立法《2000IT法案》,其知识产权法律体系与欧美接轨也比中国至少提前 30 年,2000 年正式生效的《信息技术法》对非法传播计算机病毒、干扰服务、复制软件、篡改源文件、伪造电子签名等违法行为都规定了具体的惩治条款。尽管近年来,随着国家和地方政府制定了相关的法律法规,并在国际资质认证方面给予企业不同程度的财政支持,鼓励企业申请ISO27001等资质认证,但与欧美、印度等相比,中国的信息安全与知识产权保护的整体法律环境仍有所欠缺,亟待改善。除法律上的硬性规定外,信息安全与知识产业保护还贯穿于日常的运营管理与工作中,形成一种无形的“约束氛围”,渗透在企业文化中,中国的很多服务外包企业及从业者在这方面都有待加强。

3. 保持成本优势。

随着中国经济的强劲发展,中国的商业成本也在不断增高。此外,菲律宾等新兴服务外包承接地的成本更低,这对一直以来主要依靠成本优势参与竞争的中国呼叫中心产业来说,是一个不得不面对的问题。当然,这不单单是中国呼叫中心的问题,印度也是如此。不过由于中国地域辽阔,国内地域上的成本差异将很大程度地延缓中国呼叫中心外包成本增长的平均速度。以人力成本为例,据《2008中国城市统计年鉴》显示,2008年中国一线城市的平均年薪为45460元,二线城市为27560元,三线城市仅为22089元。三线城市的人力成本仅为一线城市的一半,四线、五线城市将更低。利用一线城市与二线城市甚至三线、四线城市间的商业成本差及薪资差距可以为呼叫中心企业在中国国内部署地区性的差异性战略,也可以使中国呼叫中心产业继续保持成本优势。

4. 完善教育与培训体系。

呼叫中心是典型的劳动密集型产业,人力资源情况直接关系着产业的发展。2008年,中国高校应届毕业生达559万,加上校企联合培训及专业机构培训的人员,按理说中国呼叫中心行业的人员供给不应存在问题。但目前来看,庞大的人员储备还未真正转化为中国呼叫中心的行业竞争力。中国的高等教育体系里对呼叫中心相关岗位还没有建立起系统而全面的学科设置及课程设计, 家长及学生对呼叫中心产业的认知度与关注度有限。

同时,呼叫中心一线坐席人员的流失率高、稳定性差,尤其是外包型呼叫中心更为严重,有的高达50-70%。目前中国呼叫中心的一线坐席人员普遍呈现“低龄化”,很多都是18-25岁的年轻人。这一年龄层的人大多崇尚自由、自尊心强、拒绝束缚,而呼叫中心业务当前多是低端业务,重复、枯燥;同时,中国呼叫中心员工的收入较低(来自埃森哲的研究显示,2008年中国呼叫中心员工的平均年薪是3000美元),很多人只将其作为一个跳板,并没有长期的职业生涯发展规划。因此,科学有效的岗前及在岗培训极为必要,以协助员工建立长期的职业生涯规划,及时补充员工的工作技能并关注其情绪变化,降低流失率。

5.提高服务成熟度。

呼叫中心服务成熟度的评估重点不在于是否获得了开发能力成熟度模型集成(CMMI)认证、开发能力成熟度模型(CMM)认证、人力资源成熟度模型(PCMM)认证……而是最直观的客户体验及感受。中国呼叫中心产业服务成熟度的提高可先从以下两方面着手。

一是制定行业标准及设立行业协会。行业标准发挥标杆作用,使呼叫中心在运营时有参考的“尺寸”,及时制定并调整自身的战略决策及管理方式,向标准“靠齐”,有利于提高与改进企业的整体服务水平。而行业标准的制定又需要专业机构的介入与推动,此外行业整体品牌的宣传及打造也离不开专业机构的全力推动,这就是行业协会的重要职能,如印度的服务外包协会NASSCOM。可以说,今天“India,Inc”整体品牌的塑造及印度服务外包产业所取得的成就,NASSCOM功不可没。目前,北京、杭州、成都三个城市已建立了各自的服务外包企业协会,国内也有以呼叫中心行业协会命名的组织,但并没有得到官方或呼叫中心行业的认可,中国服务外包业缺少一个统一、公认的组织或协会来打造“ChinaSourcing”立体品牌。

二是要扶持并培养领军及重点企业。

企业是产业发展的基石,一定程度上代表着产业发展及服务的成熟度,尤其是领军及重点企业的集聚效应。若谈到中国ITO的领军企业,很容易让人想到东软、文思、中软国际等中国本土企业,但谈到中国BPO的领军企业,提及更多的则是Genpact、赛科斯、电讯盈科等跨国公司和港台企业,中国本土的外包呼叫中心难以进入第一梯队。而印度则有Infosys、Tata、Wipro等3-4家顶级公司及Cognizant、HCL、Patni等7-10家企业以及Genpact、Aegis、24/7 Customer等40-50家纯BPO提供商,这些企业的BPO出口收入占了行业总收入的30%。

此外,与中国呼叫中心产业“引进来”的外资相比,中国呼叫中心“走出去”的案例则是乏善可陈,这一方面说明中国企业的竞争力不足、国际化程度低,另一方面也暗示了中国呼叫中心产业已引起了国际的瞩目,特别是竞争对手,如Infosys、Tata、Wipro、Genpact等印度企业已通过合资、兼并等资本运作方式进入了中国市场。因此,通过政策扶持与引导、资本运作等方式打造一批中国的BPO或呼叫中心领军企业,有助于发挥企业的集聚效应,从而提高中国呼叫中心的整体服务水平及接单能力。

6. 加快内需市场的释放

多家知名咨询机构都曾对中国服务外包的内需市场做过预测,中国拥有潜力巨大的服务外包内需市场毋庸置疑,2007年前后,外资在中国呼叫中心领域的频繁资本运作足以说明这一趋势。但据《2009 年中国呼叫中心产业发展研究报告》显示,截止到2008年底,中国呼叫中心市场规模仅为386 亿元。这说明中国呼叫中心内需市场的释放仍需要时日。而受全球金融危机的影响,原本要外包业务的国内企业极有可能暂停或放慢外包的步伐,原本对外包心存疑虑的企业其观望时间也可能延长……中国呼叫中心内需市场需要强劲的外力来推动、释放,其中,政府的声音、行动将是这一外力的主导者。

来源:中国服务外包网作者:王春艳责任编辑:王晓燕

 

共0条评论网友评论
  • 全部评论
共0条记录(共页)
向您推荐

新闻 按行业分类

厂商 按产品分类


        
总机:021-51601170 直线:021-58307717,17317241681(微信同号) 电子邮件:cct@51callcenter.com  泸ICP备10026114号-4  行业交流俱乐部QQ:2919157212
地址:上海市浦东新区牡丹路60号东辰大厦810室  邮编:201204 上海趋天网络技术服务有限公司 版权所有(2002-2018)